CPU-Karte Bestückungsseite:
CPU-Karte Lötseite links mit fehlerhaften PULLUP-R , rechs korrigiert... :
PIO-Karte Bestückungsseite:
PIO-Karte Lötseite:
1. Test:
2. Test mit EPROM:
Testaufbau Minimalkonfiguration (C)BWS, CPU, PIO1:
NMI-Schaltung neu:
24 Stunden BWS-Test mit 4MHz:
geht auch im ACC-Mode mit 4MHz:
ACC MINI-BASIC:
andere Baustelle: Timing im BWS
GIDE Bestückungsseite:
GIDE Lötseite:
geht auch mit 2k RAM, 4MHz und gepatchten MON:
PIO1 mit 64k Speichererweiterung + CP/M-Umschaltung:
PIO1 + 64k "Leiterseite":
mit 64k laufen auch alle Programme
sogar....
RAM CP/M geht - und BASIC, EDAS, usw.
PIO1-CTC-LP - Danke Frieder:
PIO1-CTC-TB-Tastatur_neu mit Arduino-NANO und prov. Joystickanschluss:
mein "Gesamtsystem" (11/2021):
PIO3-USB mit VDIP1: Danke an Frieder! (01/2022)
in BASIC6 ging mit 4MHz nicht USB zu Initialisieren, mit 2MHz ging es...
also musste ein F-TastenString des neuen Arduino-Tastaturinterface das Problem loesen:
> l\"BASIC6\015\03710b\015\03705\015OUT240,0\015\030\03740OUT240,1:CD\"BASIC6\015\03702\030 <
... und anschliessend kann in BASIC6 mit 4MHz gearbeitet werden.
CPU-LP mit 27x512 und Umschalter fuer mehrere Monitore im Januar 2022:
Die neue, verbesserte CPU-LP von Rene lief erst so richtig mit HC(T)-Typen bei mir Februar 2022 :
- NMOS-CPU Sharp
- LS-Schaltkreise außer '04 -> HC14 (mit TriggerEingang) wg. CPU-Taktsignal (CMOS), kein R5(330)
Gegen neue CPU2-LP gewechselt ..... nichts geht mehr. Alle LP raus, außer CPU+BWS. Zeichen-BWS iO, HG-BWS = Chaos. Also :
1. LS245 raus und 8 Drahtbrücken rein --> iO, MONI Überschrift da..., auch mit 4MHz
2. PIO1-LP rein --> iO, Tastatur geht
3. GIDE rein --> iO, Programme starten (DVHD, BASIC+Programm) geht
4. PIO3 USB rein --> iO, PASCAL16, BASIC6 geht
5. LS541 -> HC541 --> iO
6. LS540 -> HC540 --> iO
7. LS20 -> LS13, LS42 -> HC42 --> iO
8. NMOS-CPU -> CMOS-CPU ZILOG --> iO
9. Drahtbrücken raus -> LS245 --> alles geht immer noch.
10 LS245 -> HC245 --> und es funktioniert alles noch....
Jetzt wurden Tests mit verschiedenen CPU-Taktfrequenzen Durchgefuehrt 02.02.2022 .
Resumee 03.02.2022:
problematisch ist der ungetriebene Steuerbus, der '245 und die PIO3-USB-LP bzw. deren Steckplatz am Busverteiler bei mir.
Ohne PIO3-USB-LP funktioniert mein System von 0,1MHz bis 8,0MHz .
Auch sind bei bei mir Unterschiede bei der USB-Arbeit in den verschiedenen Programmen:
- mit MO11.0 'l' = DIR-GIDE bzw. 'l"Programmname"' bis 5,0MHz und 8,0MHz
- DVU2.1 bis 4,0MHz , mit 4,5MHz schlaegt INIT(-VDIP) fehl
- BASIC6 beim 1. USB-Zugriff (INIT-VDIP) max. 2,0 MHz, weiter geht es auch mit hoeheren Frequenzen
- PASCAL1.6 max 2,0 MHz, weil augenscheinlich jeder USB-Zugriff ein INIT-VDIP macht
Dabei ist mein AC1 noch nicht vollstaendig! (v.r.n.l. - PIO2+64k, CPUx, CBWS, PIO1-CTC-JOY, GIDE,,,,,PIO3-USB)
06.02.2022
PIO1 ist jetzt PIO2 mit 64k Speichererweiterung + CP/M-Umschaltung:
BJ10ex-Drucker - Tintenpatrone noch etwas verstopft : (DRU003)
Treiber der CPU-Steuersignale ( /RD /WR /MREQ /IORQ /M1 ) mit SMD 74HC(T)541 : 19.02.2022
AC1 funktioniert jetzt bis 9 MHz (ohne PIO3-USB-LP), PIO3-USB-LP geht auf allen Steckpl., ist insgesamt stabiler.
Dann wieder einen Externen Taktgenerator angeschlossen und getestet:
1. o h n e PIO3-USB-LP mit MONITOR 11.0
1.1 Programme übertragen V24 vom PC geht mit 8 MHz und 38400 Baud
1.2 D 0000 FFFF geht bis 10 MHz, allerdings ab 8.5 MHz Anzeigefehler
1.3 N 1A00 FFFF geht bis 10 MHz, immer die gleiche Prüfsumme!
1.4 ein "DIR" vom GIDE geht bis 9 MHz ("l")
1.5 laden von Dateien vom GIDE, bis 9 MHz (gleiche Prüfsumme)
1.6 starten von: BASIC32, BASIC6, PASCAL16, PASCAL05, RAMCPM, DVHD, EDAS,ZELDIS, RAMTEST, CYCLE, ..... bis >8 MHz
1.7 RAMTEST 24h von 1900-FFFF mit 8.5 MHZ iO
1.8 in BASIC32 mit Einstellung HDD laden und Ausführen von Programmen >8.5 MHz (Spiele sind nicht wirklich spielbar)
1.9 BASIC6 mit Handgeschriebenen Testprogramm > 9MHz
1.10 PASCAL 0.5 mit Handgeschriebenen Testprogramm > 9MHz
1.11 PASCAL 1.6 mit Handgeschriebenen Testprogramm > 9MHz
1.12 DVHD32 >8.5 MHz (laden, saven, löschen, umbenenn., kompaktieren)
1.... (alles?) geht mit meinem Mini-System bis 8 MHz stabil!
1.99 bei 8 x 4k7 gegenüber 8 x 10k als Abschluß vom DB ist die Ausgabe C-BWS >8 MHz etwas "besser"
2. PIO3-USB-LP wieder rein!
2.0 funktioniert jetzt auf jedem! Steckplatz ;)
2.1 wie 1.1 2MHz-9600 , 4 MHz-19200 , 8MHz-38400 Baud i.O.
2.2 wie 1.2 nur! ein "Funktionsloch" 5.0-6.5 MHz, sonst 7.0-8.0MHz
2.3 wie 2.2
2,4 wie 2.2
2.5 wie 2.2
2.6 wie 2.2
2.7 wie 1.7 nur 7.5 MHz
2.8 wie 2.2
2.9 wie 2.2
2.10 wie 2.2
2.11 wie 2.2
2.12 wie 2.2
2.... es geht bis 4.5 MHz und von 7.0 bis 8.0 MHz
2.99 ergo: "irgendwas" ist mit der PIO3-USB-LP. Auch ohne gesteckte ICs beeinflusst die PIO3-LP das System.
Die PIO-USB-LP muß auch noch verändert werden!
zusaetzliche SMD-Widerstaende in den Datenleitungen und im Taktsignal der PIO3-USB-LP : 21.02.2022
AC1 funktioniert jetzt bis 8.5 MHz mit PIO3-USB-LP ( auf allen Steckpl. )
01.03.2022
nach Änderung der DB-Abschlußwiderstände von 8 x 4k7 auf 8 x 2k2 geht's bis 10 MHz im AC1-Mode
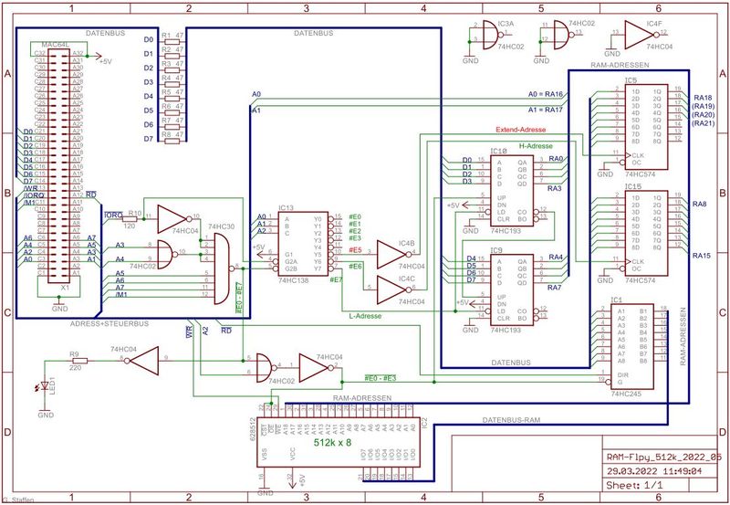
RAM-Disk ist erst mal mit nutzbaren 256k in Handverdrahtung zum Testen: 19.03.2022
Adressierung ist gegenüber Originalschaltung optimiert, '245 ist erstmal durch Drahtbrücken ersetzt.
unter HRCPM12 gehen jetzt die Standard-CP/M-Programme mit bis 9 MHz, ebenso RAM-Disk, GIDE (C:, D:, E:) und USB (mit FC von Heiko)
aber........ 256k-RD ist eindeutig zu klein, um z.B. BIOS-Änderungen neu zu assemblieren mit dem AC1 !
24.03.2022
Datenbustreiber '245 eingebaut und es geht bis 10MHz unter CP/M.

Bei intensiven Berechnungen mit vielen BS-Ausgaben, also ständigen Umschalten zwischen CP/M- und AC1-Mode
mit TURBO-PASCAL-Programm '8Damen' in einer Endlosschleife kam es nach etlichen Minuten Rechenzeit
zu Abstürzen, unabhängig von der verwendeten Taktfrequenz. Diese waren entweder Zugriff auf USB oder GIDE oder MONITOR.
Obwohl im CP/M(-BIOS) kein USB-Teiber installiert ist. Also lötete ich einen 120R in die /IORQ-Leitung zur Dämpfung von
Reflektionen, ersetzte den '02 (mit 2 Eingängen) mit einem freien '04-Gatter, und alles lief wieder wie es sollte.

26.03.2022
Ich habe einen 2. '574 'huckepack' aufgelötet zum Ansteuern der EXTENDED-Adressen A18-A21, welche den Betrieb bis
zu einer RD-Größe von 4MB ermöglichen (nur DPB in BIOS anpassen). Damit konnte ich erstmal direkt A18 vom '628512 ansteuern,
und somit auch 512kB für die RD nutzen. Alle nicht benötigten Gattereingänge unbedingt auf 'festes' Potential legen!




mein "Gesamt-Test-System" (03/2022):
Links ist der DDS-Gerator für die variable Taktfrequenz.

Serial zu Centronics - Wandler mit Arduino (06/2022):
Da meine ASCII-Drucker nur Centronics-Schnittstelle haben, mal schnell einen Wandler gelötet. Es ist im Sommer nicht
viel Zeit am AC1 zu basteln. Nebenbei ist mir noch bei der Quelltextanalyse zum Sound-Modul die Initialisierungsroutine
vom USB-Stick aufgefallen. Also gleich bei BASIC6 und PASCAL1.6 (ist auch von R. Weidlich) nachgeschaut und mit 1 Byte
Änderung in der jeweiligen USB-Init funktionieren beide Programme bis zu 10 MHz Taktfrequenz. DVU2.1 ebenso...

RD-1024 Mbyte (09/2022):
Eine Fehlbestellung vor ca. 10 Jahren bescherte mir einen 1M x 8 Bit sRAM-Schaltkreis, allerdings im TSOP44 - Gehäuse (2,95 EUR bei Reichelt). Also versuchte
ich mittels Adapter-LP dieses Teil auf meiner RD zu nutzen. Nach 4Std. Lötarbeit war es dann soweit. Auf die RD gesteckt, A19 angeschlossen, DPB im BIOS geändert,
CP/M gestartet und INIT RD funktionierte. Nebenbei wurde noch die Zugriffsanzeigedauer der LED verlängert und ein 1F Kondensator zum Datenerhalt
der RD eingebaut. Zwischenzeitlich hatte F. Tonn und ich das BIOS vom HRCPM12 reassembliert und ein paar kleinere Anpassungen/Korrekturen angebracht.


Der Transistor zur /CE Ansteuerung wurde durch einen (Schalt-)MOSFET ersetzt und Rd auf 1..1,5k verringert


KC-Treffen Garitz (10/2022):
Mein 1. Treffen. Mit meinem UR-AC1 und neuem AC1 2021. Ein paar nette AC1-Kontakte geknüpft (ua. I2C-Bus), Mal sehen....
Frieder hat mein CPLD auf dem Color-BWS neu programmiert, Pixelfehler beseitigt (Timing). Bei UR-AC1 noch vorhanden.
Jahresende 2022:
HRCPM-BIOS weiter kommentiert. Mit verschiedenen BDOSsen und CCPs deren Qelltexte ich bekommen konnte (ZSDOS, CCPZ usw.) experimentiert.
Die PIO2 wartet noch auf ein paar Steuerungsaufgaben, zb. Epromer für U2716 und U2732 mit Upr=25V....

Momentan besteht mein AC1 2021 aus: CPU-LP, Color-BWS mit CPLD, PIO-Arduino-Joystick-LP, PIO2+64k+CP/M-Umsch., PIO3-USB, GIDE+RTC, 1024k RAM-Disk gepuffert.
Er hat (noch) keine ROM-Bank, Modul-1, FDC, RAM-Monitor. Das brauchte ich bisher noch nicht, weil mit dem MON11 hat man ja Zugriff auf GIDE und USB als
"Massenspeicher" zum Laden von AC1-Programmen, sowie unter CP/M als Disk-Laufwerke. Meist arbeite ich mit 4MHz Taktfrequenz, nur zum Spielen oder Sound wird
auf 2MHz geschalten, zum Compilieren/Assemblieren schalte ich auf 8MHz (mit ext. Generator), da geht dann "die Post" ab....
CPU-LP mit 64k RAM und CP/M-Umschaltung (09/2023):
Ich habe den 6116 auf der CPU-LP durch einen '628128' ersetzt und damit gleich 64k zur Nutzung. 3 Schaltkreise ('02 , '27 und '74) reichen aus, um die
Logik zu realisieren. 2k ParallelRAM (1800h-1FFFh) im CP/M-Modus ist vorhanden wg. DVU, DVHD, CP/M320,..... Ist vorbereitet für einen RAM-Monitor.
Realisierung demnächst und auch die /MEMDI-Steuerung fehlt noch für Modul-1. Das kann so auch für den AC1 2017 verwendet werden auf einer Sub-LP.





